1、全球企业数字化治理行业发展历程
企业数字化基本上始于 1950 年代计算机的出现。1956 年,IBM 首次用数字化的系统提高产业运行效率。从那时起,数字化的不断前进为现代化产业体系打造 " 数字引擎 ",并改变了我们工作、沟通、购物的方式,甚至改变了我们放松和娱乐自己的方式。全球企业数字化治理主要经历了 3 个阶段,具体介绍如下:

2、全球数字化转型支出规模体量
数字化治理是对数字化转型过程中的安全、隐私保护等核心风险的管控,以及整体组织形态、运营管理模式的优化调整,全球企业的投资主要集中在企业数字化转型中的后台支持及基础设施等。据 IDC 的数据,2022 年,全球用于商业实践、产品和组织数字化转型 ( DX ) 的支出或达到 1.8 万亿美元。2023 年,全球用于商业实践、产品和组织数字化转型 ( DX ) 的支出或将达到 2.0 万亿美元。

3、全球数字化转型支出各产业占比
从产业角度来看,制造业占 2022 年全球 DX 支出近 30%,其次是专业服务和零售业。公用事业 2022 年的 DX 支出达 6%。同时,据 IDC 预测,在 2022-2026 年内,金融服务业数字转型技术投资将成长最快,证券和投资服务、保险和银行业的五年年复合成长率预计都将达到 19% 或以上。

4、全球数字化转型区域发展格局
根据 IDC 的《全球数字化转型支出指南》,从地理分布来看,2023 年,美国将占全球数字化转型支出的 35.8%,这一数字与亚太地区 ( 包括日本和中国 ) 33.5% 的支出份额几乎相当。欧洲、中东和非洲地区 2023 年将提供全球 26.8% 的数字化转型支出。

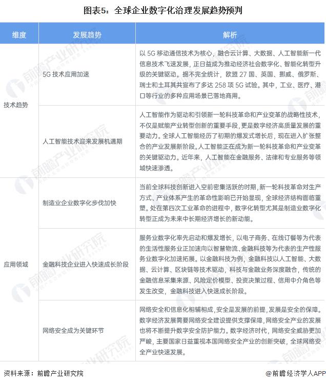
5、全球企业数字化治理发展趋势预判

更多本行业研究分析详见前瞻产业研究院《中国企业数字化治理市场前瞻与投资战略规划分析报告》。













